Instance Verification Kit (IVK)
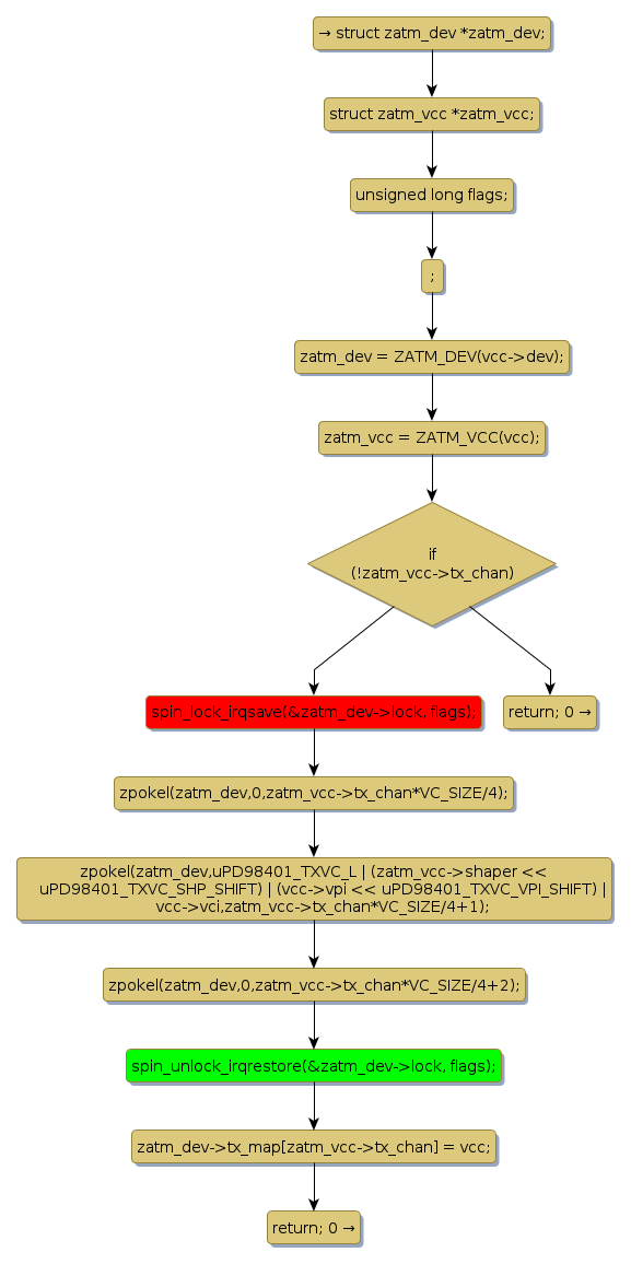
spin lock @ [26291+42+/linux-3.19-rc1/drivers/atm/zatm.c]
Instance Signature: lock
|
The Matching Pair Graph:
|
|
Function Name
|
Control Flow Graph (CFG)
|
Events Flow Graph (EFG)
|
Source Correspondence
|
|
open_tx_second
|
|
|
[26021+14+/linux-3.19-rc1/drivers/atm/zatm.c]
|